BY: K Sai Manogna (MSIWM014)
1. Chemokines are the superfamily of small polypeptides, most of which contain residues of 90-130 amino acids are chemokines.
2. They regulate the adhesion, chemotaxis, and activation of several kinds of leukocyte populations and sub-populations selectively, and sometimes explicitly.
3. Consequently, they are significant leukocyte traffic regulators. Some chemokines are predominantly involved in inflammatory processes; others are expressed constitutively and play essential roles in the homeostatic or developmental activity.
4. Housekeeping chemokines are manufactured in lymphoid organs and tissues or in non-lymphoid sites such as the skin where normal lymphocyte trafficking is directed, such as deciding the correct placement of newly-generated hematopoiesis leukocytes arriving from the bone marrow.
5. Chemokines are constitutively expressed by the thymus, and normal B cell lymphopoiesis often depends on suitable chemokine expression.
6. Effects mediated by chemokines are not confined to the immune system.
7. Mice missing either the CXCL12 chemokine (also referred to as SDF-1) or its receptor display significant defects in brain and heart production.
8. In the formation of blood vessels and wound healing, members of the chemokine family have also been shown to play regulatory roles.
9. In response to infection, inflammatory chemokines are usually induced.
10. The expression of inflammatory cytokines as inflammation sites is regulated by interaction with pathogens or the action of pro-inflammatory cytokines, such as TNF-𝛼.
11. By inducing, adherence of these cells to the vascular endothelium, chemokines induce leukocytes to migrate into different tissue locations.
12. Leukocytes are drawn to high localised concentrations of chemokines after migration into tissues, resulting in the selective recruitment of phagocytes and lymphocyte effector populations to inflammatory sites.
13. The assembly of leukocytes at infection sites, coordinated by chemokines, is an integral part of mounting an infection response that is correctly oriented.
Of more than 50 chemokines and at least 15 chemokine receptors have been identified. The chemokines have four residues of conserved cysteine and almost all fall into one or the other of two distinctive subgroups based on the position of two of the four invariant cysteine residues:
■ Chemokines of the C-C subgroup, in which conserved cysteines are contiguous;
■ Chemokines of the C-X-C subgroup, in which several other amino acids (X) distinguish the conserved cysteines.
Receptors whose polypeptide chain traverses the membrane seven times mediate chemokine action. CC receptors (CCRs), which recognise CC chemokines, and CXC receptors (CXCRs), which recognise CXC chemokines, are two subgroups of receptors.
As with cytokines, there is a high affinity (Ka > 109) and high specificity for the interaction between chemokines and their receptors. For instance, at least six different chemokines are recognised by CXCR2, and several chemokines can bind to more than one receptor.
It activates heterotrimeric large G proteins when a receptor binds an appropriate chemokine, activating a signal-transduction method that generates such potent second messengers as cAMP, IP3, Ca2 +, and activated small G proteins. Chemokine-initiated activation of these signal transduction pathways carries out drastic changes. The addition of adequate chemokine to leukocytes induces sudden and widespread changes in shape within seconds, the promotion of more outstanding adhesion to endothelial walls by activating leukocyte integrins, and the development of phagocyte microbicidal oxygen radicals. These signal-transduction pathways facilitate other changes, such as granular material release, neutrophil and macrophage proteases, basophil histamine, and eosinophil cytotoxic proteins.

Chemokine-Receptor Profiles Mediate Activity of leukocytes:
1. Neutrophils express CXCR1, -2, and -4 among the central populations of human leukocytes; eosinophils have both CCR1 and CCR3.
2. Some activated T cells have CCR1, -2, -3, and -5, CXCR3 and -4, and possibly others, whereas resting naive T cells show a few types of chemokine receptors.
3. Consequently, variations in the expression of chemokine receptors by leukocytes coupled with the development by destination tissues and sites of distinctive chemokine profiles provide rich opportunities for the differential control of the activities of the various populations of leukocytes.
4. Indeed, variations in chemokine-receptor expression patterns occur both within and between different populations of leukocytes.

Fig : Patterns of expressions on some principle chemokine receptors on the human leukocytes.
Note: Their various cytokine output patterns can distinguish the TH1 and TH2 subsets of TH cells. Different profiles of chemokine receptors also show these subsets. CCR3 and -4 are expressed by TH2 cells, and a variety of other receptors are not expressed by TH1 cells. TH1 cells, on the other hand, express CCR1, -3, and -5, but most TH2 cells do not.
The Other Inflammatory Mediators:
Several other mediators released by cells of the innate and acquired immune systems activate or improve particular aspects of the inflammatory response in addition to chemokines. Tissue mast cells, blood platelets, and several leukocytes, including neutrophils, monocytes/macrophages, eosinophils, basophils, and lymphocytes, release them.

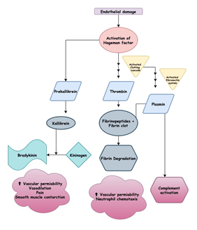
The plasma comprises four interconnected mediator-producing processes in addition to these sources: the kinin system, clotting system, fibrinolytic system, and the complement system. The first three systems share the Hageman factor, a common intermediate. These four systems are triggered when tissue damage occurs, to form a network of interacting systems that produce several inflammation mediators.
The Tissue Injury Stimulates the Kinin System:
1. The kinin mechanism is an enzymatic cascade that starts with tissue injury, a plasma clotting factor, called Hageman factor, is activated.
2. In order to form kallikrein, the activated Hageman factor then activates prekallikrein, which cleaves kininogen to generate bradykinin.
3. This inflammatory mediator is a potent fundamental peptide that enhances vascular permeability, causes vasodilation, pain, and induces smooth muscle contraction.
4. By cleaving C5 into C5a and C5b, kallikrein also works directly on the complement mechanism.
5. An anaphylatoxin that induces mast-cell degranulation, resulting in the release of several inflammatory mediators from the mast cell, is the C5a complement portion.
The Clotting System Yields Inflammation Mediators Produced by Fibrin:
1. Another enzymatic cascade caused by blood vessel disruption yields significant amounts of thrombin.
2. To generate insoluble strands of fibrin and fibrinopeptides, thrombin works on soluble fibrinogen in tissue fluid or plasma.
3. Clot formation acts as a barrier to the spread of infection, for which the insoluble fibrin strands cross each other.
4. After tissue damage, the clotting mechanism is activated very quickly to avoid bleeding and limit the spread into the bloodstream of invading pathogens.
5. As inflammatory mediators, the fibrinopeptides act, inducing increased vascular permeability and neutrophil chemotaxis.
The Fibrinolytic System Yields Inflammation Mediators produced by Plasmin:
1. The fibrinolytic method completes the elimination of the fibrin clot from the damaged tissue.
2. The end product of this pathway is the plasmin enzyme, which is generated by plasminogen conversion.
3. Plasmin breaks down fibrin clots into degradation products that are chemotactic for neutrophils, a potent proteolytic enzyme via activating the classical complement pathway.
4. Plasmin also contributes to the inflammatory response.
Anaphylatoxins Formed by the Complement System:
1. Activation by both classical and alternative pathways of the complement system results in the development of several complement split products that serve as essential inflammation mediators.
2. Binding of anaphylatoxins such as C3a, C4a, and C5a to receptors on the membrane of tissue mast cells induces degranulation with histamine release and other pharmacologically active mediators.
3. Such mediators cause contraction of smooth muscles and increase vascular permeability.
4. C3a, C5a, and C5b67 function together to induce the adherence of monocytes and neutrophils to vascular endothelial cells, extravasate through the capillary endothelial lining, and migrate to the tissue site of complement activation.
5. Thus, activation of the complement system results in fluid inflows carrying antibody and phagocytic cells to the entry site of the antigen.
Lipids as Inflammatory Mediators:
1. Phospholipids in the membrane of many cell types (e.g., macrophages, monocytes, neutrophils, and mast cells) are degraded into arachidonic acid and lyso-platelet-activating factor following membrane disturbances.
2. Subsequently, the latter is transformed into a platelet-activating factor (PAF) that induces platelet activation and has several inflammatory consequences, including eosinophil chemotaxis, neutrophil and eosinophil activation and degranulation.

Arachidonic acid metabolism:
a. Arachidonic acid metabolism produces prostaglandins and thromboxanes through the cyclooxygenase pathway.
b. Various cells produce various prostaglandins:
i. monocytes and macrophages produce large quantities of PGE2 and PGF2;
ii. neutrophils produce moderate amounts of PGE2, which is released by mast cells.
There are various physiological effects of prostaglandins, including increased vascular permeability, increased vascular dilation, and neutrophil chemotaxis induction. Thromboxanes cause platelet aggregation and blood vessel constriction.
The lipoxygenase pathway also metabolises arachidonic acid to yield four leukotrienes: LTB4, LTC4, LTD4, and LTE4. Three of these (LTC4, LTD4, and LTE4) together make up what was formerly referred to as a slow-reacting anaphylaxis material (SRS-A); these mediators cause contraction of smooth muscle. LTB4 is a potent neutrophil chemoattractant. Several cells, including monocytes, macrophages, and mast cells, make leukotrienes.
Some cytokines are essential mediators of inflammation:
1. In the formation of an acute or chronic inflammatory response, several cytokines play a significant role.
2. There are redundant and pleiotropic effects of IL-1, IL-6, TNF, IL-12, and several chemokines that together lead to the inflammatory response.
3. Besides, IFN-contributes to the inflammatory response, functioning later in the acute response and by attracting and stimulating macrophages, leading in a significant way to chronic inflammation.
4. The differentiation of the pro-inflammatory TH1 subset is caused by IL-12.
